VL805 IC¸¦ Ȱ¿ëÇÑ PCIe To mPCIe(USB)

   Á¶È¸ 3968   Ãßõ 0    

전역후에 꾸릴 대역폭 스캔, IoT 게이트웨이, NVR 프로젝트에서 사용되어야 할 PCIe 카드 설계가 필요합니다.

사용 용도를 생각하였을 때, Edgeline EL1000이 이에 적합하다고 판단, 2월 초에 주문 예정입니다.

개인적으로 mini PCIe 슬롯이 Full Size로 2개 지원하고, SMA 커넥터가 4개 빠져나와 있는 부분에서 괜찮게 보았습니다. 만...

이 확장 보드는 옵션입니다.(초록색 박스 부분) 구하기도 힘들고, 그레이마켓이 아니면 구할수도 없을 것 같습니다.

그래서 지금 만들고 있는(RTL-SDR) 와 Zigbee, LTE/GPS 모듈을 달 수 없습니다. 그래서 PCIe to mPCIe 변환 보드를 사야하는데,

보통 시중에서 판매되는 보드는 따로 USB 라인을 쓰기 위해서 커넥터를 연결해줘야 합니다.

저는 PCIe 라인같은건 필요도 없습니다. USB 라인만 있으면 됩니다. mPCIe 카드가 많으니, 4슬롯 정도면 좋습니다.

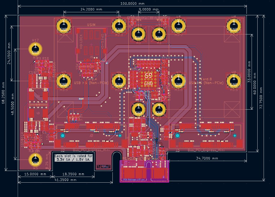
VL805-Qx IC(PCIe 2.0 x1 , 4-Port USB 3.0 Host Controller)가 저에게 딱 맞는 옵션이고, 가장 구하기가 쉽습니다..

회로도를 그리고.. 설계에 들어갑니다. 일단은 PCB 크기상 2슬롯짜리만 뽑아서 테스트 해보고 4슬롯으로 확장할 생각입니다.

USB 3.0인데 mPCIe는 2.0까지만 쓰므로.. 3.0은 그냥 NC 처리했습니다.

그리고 추후에 슬롯 A에는 LTE 모듈을 달아서 써볼 예정이므로, mPCIe 핀에 있는 UIM 신호를 사용해서 USIM 슬롯을 연결 해 두었습니다.

CAD로 어느 크기의 부품을 사야할지 알 수 있습니다. 옛날에는 그냥 여러 크기로 샀다면...

지금은 딱 필요한 부품만 계산해서 살 수 있습니다.


인덕터 위에 RF 동축 케이블이 지나가는게 상당히 거슬리지만.. 보드 크기 제약이 있어서..

(JLCPCB는 2Layer은 100mm*100mm 이내, 장바구니 맨 위에 있는 제품은 Special Order로 2달러입니다.)

나중에 4슬롯 짜리를 만들게 되면 인덕터 위치를 옮길 예정입니다.

방열판이 약간의 발열확산 + 쉴드 역할을 해주지 않을까 기대하면서도.. 아직 좀 부족한 것 같습니다.


[RTL-SDR]

보드는 도착했고... 이제 부품만 오면 조립에 들어갈 예정입니다.

RT2832U는 재고를 비교적 찾기 쉬운데, R820T/T2가 진짜 구하기가 힘들었습니다.

그나마도 R820T로 구해서 장착할 예정입니다. 리비전할는 R828D를 사용하는걸로...

[mPCIe Zigbee]

중간에서 나왔던 Zigbee 떡밥입니다. 복잡한건 아니고, 이미 시중에 나와있는 모듈에 CP2102N(USB to UART)를 붙여서 mPCIe 로 만든 버전입니다.


원래라면 오랜만에 나가서 내일 작업실에서 택배까기 + 호작질을 할 예정이였으나..

어머니께서 "사촌이 요즘 상태가 안좋아서 병원을 가보니, 혈액암인거같다.. 나오는대로 병문안부터 가봐야 할 거 같다" 라고 하셔서 병문안부터 가야 할 것 같네요.

아직 고2인데 참... 군대에 있어서 더욱 그렇게 보이는 것 같지만, 친척중에 안좋은 일이 많이 일어나는 것 같습니다. 

이것 말고도 전역하고 어디로 가면 적성에 맞을까 고민하는데 쉽지 않습니다. 컴퓨터 쪽으로는 너무 넓게 해봐서 고민이 더 큰것도 있습니다. 물론 제가 모르는 부분이 더 많겠지만요..


감사합니다.

== lmh.kr / me@lmh.kr ==


Á¦¸ñPage 5374/66
°Ô½Ã¹°ÀÌ ¾ø½À´Ï´Ù.